はじめに
地方議会議員が担う一般質問は、その目的や法的根拠、行政監視や政策提案の機能、さらには住民の声を行政に直接届ける手段としても極めて重要です。
本稿では、こうした一般質問の多角的な意義を丁寧に紐解いていきます。
一般質問は新たな政策を提言したり、限られた情報を掘り下げることで行政の透明性を高めたりする機会でもあります。
住民の切実な声を政策の形に変える、このプロセスこそが真の魅力と言えるでしょう。
質問の成果を上げるには、何よりも戦略的な準備が欠かせません。
質問内容の検証はもちろん、手続きや倫理基準を守ることで議会全体の信頼を守りつつ、議会事務局などの制度的サポートを積極的に活用することが成功の秘訣です。
地方議会における一般質問の役割と目的
一般質問は、地方議会における議員活動の根幹をなすものであり、個々の議員が執行機関に対して自治体行政全般にわたる事項について質疑を行う主要な機会です。
これは通常、議会の定例会において行われ、各自治体の規則によってその実施時期が定められています 。
一般質問が「質疑」と明確に区別される点は、その機能的意義を一層深めていると言えます。
「質疑」が特定の議案の不明点を明らかにする限定的な問いかけであるのに対し、「一般質問」は市政全般を対象とし、より広範な行政運営や政策のあり方を問えるようにしています。
この明確な区別は、議会が立法機関として個別の議案を精査する機能と、独立した監視・代表機関として行政全体を見守り、住民の多様な思いを汲み取る機能を両立させるうえで、必要不可欠です。
そのため、議会は特定の法案審議に縛られることなく、住民生活に深く関わるさまざまな課題を公式な場で取り上げ、その多層的な役割を効果的に果たせるようになります。
また、この区別は、議会の審議が単なる形式的な手続きにとどまらず、深い公共的対話へと発展するための制度的基盤としても機能しています。
一般質問は、各議員が持つ専門性や地域に根ざした知見を行政課題と結びつけ、政策議論に多様性と奥行きをもたらす「公共フォーラム」としての役割も担っています。

政策提案型質問
政策提案型質問は、住民福祉に関わる具体的な課題に対し、その解決に向けた施策や事業を積極的に提案する一般質問の形式です。
究極的な目標としては、提案した施策を執行機関に予算化させたり、条例として制定することにあります。
これは、既存の行政の問題点を指摘するだけでなく、議員自身が具体的な解決策を示し、その実行を要請するという非常に能動的な姿勢を伴います。
このような質問形式は、議会がこれまでの「行政が計画を立て、議会がチェックする」という行政監視の役割分担を超えて協働の取り組みへと範囲を広げていることを示しています。
これまでは執行部の提案を審査する受動的な立場であった議員が、自ら政策の立案者となり、行政の議題形成に積極的に関与する「政策起業家」としての役割を果たすようになります。
この能動的な関与によって、地方自治体における政策形成プロセスはより多様で包括的になり、住民のニーズに根ざした革新的な解決策が生まれる可能性が高まります。
例えば、高齢化が進む地域で孤立しがちな高齢者の見守りネットワーク強化を必要と感じた議員が、IoTを活用した独居高齢者見守りシステムの導入を具体的に提案し、モデル事業の実施や関連予算の確保を行政に求めるケースがあります。
また、地域経済の活性化を目的に、小規模事業者がデジタルマーケティングを導入できるよう市独自の支援プログラム創設を提言し、その財源確保策まで踏み込んで質問することも典型的な例です。
このような政策提案は、単にアイデアを示すだけではなく、その実現可能性や費用対効果、住民にもたらす具体的な利益について十分な調査と論理的な裏付けを持たせることが求められます。
議員が専門家や住民団体と連携し、行政だけでは見出しにくい独自の視点や革新的な解決策を提供することで、地方自治体の政策形成に新たな風を吹き込むことができます。
課題・責任追及型質問
課題・責任追及型質問は、特定の政治的課題や行政運営上の問題点に対して執行部の責任を明確に問い質すことを目的としています。
この質問形式では、執行機関の行動や不作為を公開の場で検証し、場合によっては政治的主導権を握ることも目指します。
二元代表制を採用する地方自治体では、首長と議会がそれぞれ住民によって直接選挙される体制です。
そのため、議会が執行部に対する独立したチェック機能を果たすことが、行政の透明性や応答性、そして権力濫用の防止につながります。
一般質問という公開の場を通じて、議員は行政の意思決定過程やその結果について厳しく追及し、執行部に住民への説明責任を果たすよう促すことができます。
これにより、住民の信頼を維持し、地方自治の健全な発展を支える強固な監視体制を築くことが可能です。
具体的には、公共事業の入札過程における不透明な点や災害復旧の遅延問題、特定施設の運営費に関する疑問、住民サービスへの苦情多発など、行政の運営実態に疑義が生じた場合に課題・責任追及型質問が用いられます。
たとえば、公共工事でコスト超過や工期遅延が起きた際には、「なぜこのような事態が発生したのか」「責任はどこにあるのか」「再発防止策はどのように講じるのか」といった問いを通じて、執行部の説明責任を厳しく問うことができます。
このような質問を通じて、行政は単に事業を進めるだけでなく、その過程や結果についても常に住民と議会の監視下にあるという意識を持つようになります。
これは行政の効率性と公正性を保つうえで重要な圧力となり、最終的には住民の税金がより適正に使われ、住民福祉の向上につながることが期待されます。
課題・責任追及型質問は、ときに執行部との緊張関係を生むこともありますが、それこそが健全な民主主義を支える不可欠な機能と言えるでしょう。
自己主張型質問
自己主張型質問は、特定の政治的課題や自治体運営の方針に関して、議員自身の立場や意見を明確に表明することを目的としています。
この形式では、議員が自らの政治的信条や政策ビジョンを公式な記録に残し、有権者に対して自らの考えを伝える機会となります。
この機能は単なる自己宣伝と誤解されることもありますが、民主主義の文脈においては、透明性を高め、公共的議論を深める重要な意義があります。
有権者には、自分たちが選んだ代表者がどのような考えを持ち、どのような政策を支持しているかを理解する権利があります。
一般質問の場を通じて議員が意見を表明することは、有権者が議員の活動を正しく評価し、次の選挙での投票行動を判断するための大切な情報源となります。
また、多様な意見が議会の公式な場で示されることで、政策論議が多角化し、より豊かな公共的対話が促進されます。これにより、議会内外での議論が活性化し、住民の多様な声を反映した政策づくりにつながりやすくなります。
具体例としては、たとえば「地域に風力発電を導入すべきではない」という強い反対意見を持つ議員が、その理由として景観への影響や生態系への懸念、住民合意の不足などを詳しく説明し、地域住民の声を代弁する場合が挙げられます。
一方で、「もっと積極的にDX(デジタルトランスフォーメーション)を進め、行政手続きをオンライン化すべきだ」と主張する議員は、そのメリットや具体的なロードマップ、他自治体の成功事例を示すことで、行政を新たな方向へ導くきっかけを作ります。
このような自己主張型質問は、議場での意見の多様性を確保し、ある問題について、みんながどう考えているかをはっきりさせ、世論形成を後押しする役割を果たします。
議員が理念や政策哲学を率直に提示することで、有権者との信頼関係を築き、将来の投票行動に影響を与えることが期待されます。
同時に、行政側には既成概念にとらわれず、多様な視点から政策を検討するよう促す効果もあります。
こうして自己主張型質問は、地方政治の活力を維持し、住民が自らの代表を通じて政策決定プロセスに関与するための重要な窓口となるのです。

住民福祉の増進と行政の監視
地方公共団体の最も基本的な役割は、住民の福祉を増進することであり、地方自治法にもその趣旨が明確に示されています。
一般質問は、この目的を達成するための強力な手段となります。
議員は一般質問を通じて執行機関の活動を評価・監視し、行政運営の適正性を確保する役割を担っています。
一般質問の成果は、次の三つの具体的な側面で測ることができます。
- 情報の共有(透明性の向上)
行政が抱える課題や進捗状況を市民にわかりやすく伝えることで、行政と市民の間に共通理解を生み出します。
これにより、市民は正確な情報を基に意見を持ち、積極的に地域づくりに参加できるようになります。 - 課題の可視化(理解の促進)
行政の不作為や見過ごされがちな問題点を浮き彫りにし、行政と市民の双方に認識させることで、解決に向けた第一歩を促します。
放置された空き家や通学路の安全対策の遅れなど、現場の声を反映した具体的な課題が取り上げられることで、組織的な改善につながります。 - 政策の提案と実現(実行への貢献)
特定された課題に対して議員自身が具体的な政策を提案し、その予算化や条例制定を働きかけることで、実際に施策が動き出します。
地域コミュニティバスの導入や再生可能エネルギー支援など、提案が現実となる事例を通じて、住民福祉の向上に直接貢献します。
これらの成果は、地方自治の「住民自治」と「説明責任」という原則を具体化し、透明性、説明責任、政策改善という民主的統治の好循環を生み出します。
このサイクルが回ることで、行政は住民のニーズにより敏感に、そして効果的に対応できるようになり、地方自治の正当性と信頼性が高まります。
さらに詳細に掘り下げると、以下の点が挙げられます。
情報提供(共有)の深化
一般質問では、行政内部に埋もれていた情報や専門的すぎて市民に伝わりにくい政策内容を、議会の公開の場で平易に解説してもらう機会となります。
たとえば、複雑な財政状況や大規模プロジェクトの進捗について議員が具体的に質問することで、執行部はより噛み砕いた言葉で説明せざるを得なくなり、その結果、市民は行政活動への理解をいっそう深めることができます。
また、議会での質疑応答は公式な記録として残るため、後から検証可能であり、行政の透明性を一層高める効果があります。
さらに、メディア報道やインターネット配信を通じて議会の議論が広く市民へ届けられることで、地域の課題や解決策について、より深く正確な情報を得られるようになります。
こうした情報提供は、市民が地域社会の意思決定プロセスに主体的に関わるための大切な基盤となります。
課題の見える化(理解)の促進
一般質問は、行政の不作為と呼ばれる「本来果たすべき義務を怠る」「必要な対策を講じない」状況を浮き彫りにします。
ここでいう不作為は、単なるミスや過失に留まらず、予算・人員の制約、優先順位の誤り、あるいは住民ニーズの把握不足など、さまざまな背景を含んでいます。
たとえば、
- 放置された空き家問題
- 通学路の安全対策の遅れ
- 公共施設の老朽化対策不足
といった具体的な課題を、議員が住民からの情報提供や現地調査をもとに掘り起こすことで、一般質問の場で丁寧に問い質すことが可能になります。
このプロセスによって、行政はこれまで見過ごしていた、あるいは優先度が低いと判断していた問題に改めて向き合わざるを得なくなります。
その結果、行政組織全体の課題発見能力と問題解決能力が向上し、最終的には住民サービスの質全体の向上にもつながるのです。
政策の提案と実現への貢献
一般質問は、単に問題を指摘するだけでなく、具体的な解決策を行政に提案し、その実現を後押しする重要なステップです。
議員が示す政策提案は、必ずしも即時に採用されるわけではありませんが、議会での議論を通じて行政の政策形成プロセスに影響を与え、中長期的な視点での政策変更や新規事業の創設へとつながります。
- たとえば、地域コミュニティバスの運行開始を一般質問で提言し、その後の予算化や実証実験を経て実現に至った事例があります。
- また、環境問題に関する質問がごみ減量化目標の引き上げや、再生可能エネルギー導入促進のための補助金制度創設につながった例も見られます。
このように、一般質問は議員の情熱と粘り強さを行政に示し、政策転換を促す継続的な働きかけの起点となります。
それによって、議会は住民の声を具体的な施策に結びつけ、住民福祉に直接貢献する「行動する議会」としての役割をより一層強化することができるのです。
法的根拠と議会規則
地方議会における一般質問は、日本国憲法および地方自治法にその法的根拠を持ち、各自治体が定める会議規則によって詳細な運用が規定されています。
地方自治法における位置づけ
日本国憲法第93条によって、地方公共団体には議事機関としての議会を設置する義務があります。
これは、議会が地方自治において欠かせない存在であることを示しています。
また、地方自治法では地方公共団体を法人として位置づけ、議会は議事機関または議決機関、首長は執行機関としてそれぞれの役割を果たすことが定められています。
これにより、議会と首長が互いに適切なチェック&バランスを保ちつつ、住民福祉の増進に向けた自治体運営が実現できる仕組みとなっています。
2023年5月8日に公布され、2024年4月1日から施行された地方自治法の一部改正(令和5年法律第19号)では、地方議会の役割と議員の職務がよりはっきりと示されました。
改正内容として、普通地方公共団体の議会は「住民が選挙した議員によって組織される議事機関」であることが改めて明記されています。
この改正は、新たな権限や義務を設けるものではなく、議会の責任や議員の職務の重要性を再認識することを意図しています。
議会が地方自治の中核を担う存在であることを改めて確認し、より適切に機能させるための土台を強化したと言えるでしょう。
これらの法的枠組みは、地方議会の制度的地位をしっかりと支える重要な役割を果たします。
かつては、執行機関に比べて議会の機能が十分に理解されていないとの見方もありました。
しかし、日本国憲法や地方自治法の改正によって議会の役割が明確化されたことで、議会が独立した存在であり、地方自治にとって不可欠であることが改めて示されました。
この法的基盤の強化により、一般質問が議会の審議や監視、住民代表としての責任を果たすための中核的手段であることが正当化されます。
議員はこの制度を積極的に活用し、より効果的な議論を行いやすくなるでしょう。
特に、地方分権が進む中では、議会が単なる執行部の追認機関ではなく、自律的に意思決定し監視する主体であるという認識が一層強まります。
こうした法的裏付けがあるからこそ、議員は自信をもって一般質問に臨み、時には執行部と対峙しながらも、住民の期待に応える活動を展開できるのです。
各自治体の会議規則と運用
地方議会では、一般質問を含む具体的な手続きは、各自治体の議会が自らの議決で定める「会議規則」によって規定されています。
会議規則は、議会運営に不可欠なルールを幅広く網羅し、透明かつ公正な審議環境を確保する役割を果たします。
1. 本会議・委員会の議事手続き
会議規則は、本会議や常任・特別委員会での発言順序、質問時間、採決方法などを詳細に定めています。
この仕組みによって、すべての議員が公平に意見を述べられ、議論が円滑に進む土台が築かれています。
2. 請願・陳情の取り扱い
市民から寄せられる請願や陳情についても、提出要件、審査手続き、報告義務などが明文化されています。
これにより、住民の声が適切に尊重され、行政への反映が制度的に保証されます。
3. 議員の辞職・資格認定
議員の辞職届の受理手続きや資格喪失・回復の基準と手順も会議規則に明記されています。
議員の身分に関わるルールが明確になることで、議会全体の信頼性が高まります。
4. 内部規律と倫理基準
会議規則には、議会内の秩序維持や倫理基準についても定めがあり、不適切発言の抑制や利益相反の回避など、高い倫理性を保つための仕組みが整っています。
――これらの規定を通じて、地方議会は住民代表としての責任を果たしつつ、執行機関との適切なチェック&バランスを維持できるのです。
会議規則運用の多様性
会議規則の運用は自治体ごとにさまざまです。
たとえば、会議時間を原則として午前10時から午後5時までと定める自治体がある一方で、市民が傍聴しやすいように夜間や休日の開催を検討する議会もあります。
こうした多様性は、地方自治の原則が実際に具現化されている証であり、各自治体が地域の実情やニーズに合わせて議会運営を柔軟に調整していることを示しています。
自治体ごとに異なる会議規則の運用は、議員が所属する自治体の規則を深く理解する大切さを浮き彫りにしています。
一律の知識だけでは不十分であり、各議員は以下のような具体的な手続きや慣例を正確に把握し、それに合わせた戦略を練る能力が求められます。
- 質問通告の締め切り時間
- 質問回数の制限
- 再質問の可否と回数
- 答弁形式(一問一答か一括答弁か)
これらの規則を熟知し、議会事務局と緊密に連携して最新情報を得ることで、一般質問を効果的に行い、その影響力を最大化できます。
会議規則は、その運用次第で議会の民主性・透明性・効率性が大きく左右されます。
議員が規則を尊重し、その枠内で最大限の効果を発揮するよう努めることは、議会運営全体の健全性を保つうえで不可欠です。
一般質問と質疑の明確な区別
地方議会では、一般質問と質疑が厳格に区別されています。
一般質問
特定の議案に限らず、市政全般について執行機関に報告や説明を求めたり、将来の方針を質したりする機会です。
行政全体の監視や政策提案の場として機能します。
質疑
議会に提出された議案や事件について、不明点を明らかにするための限定的な問いかけです。
自己の意見表明や議題外の発言は認められません。
この区別は、議会審議の効率性と秩序を維持するうえで不可欠です。
- 両者が混同されると、個別審議中に広範な政策論争が持ち込まれ、議事が混乱します。
- 一般質問が大局的な監視・提案の場を確保し、質疑が議案精査に特化することで、それぞれの機能を最大限に発揮できます。
もし質疑の場で長時間の自己主張が続けば、本来の議案審議が滞り、迅速な意思決定が阻害されます。
逆に、一般質問で細部の議案論点に過度にこだわると、政策形成能力が低下する恐れがあります。
議長はこの区別を常に意識し、適切な議事進行を行う責任があります。
また議員も、自身の発言がどちらの枠組みで行われているかを理解し、内容と形式を使い分けるプロフェッショナリズムが求められます。
この厳密な運用こそが、議会が多様な議論を許容しつつ、最終的な意思決定機関としての役割を確実に果たすための基盤と言えるでしょう。

質問形式と時間配分
地方議会における一般質問には、いくつかの主要な形式が存在し、それぞれに異なる運用上の特徴があります。
- 一問一答方式:
議員が各質問項目ごとに質問し、執行部がその都度答弁を交互に繰り返す形式です。
この方式は、答弁内容に応じた柔軟な再質問が可能であり、論点を深く掘り下げ、執行部の本音を引き出しやすいという利点があります。
ただし、予期せぬ答弁への対応力や、より厳密な時間管理が求められます。
一部の議会では、最初の質問を一括で行い、再質問から一問一答に切り替えるという運用をしているところもあります。 - 一括質問・一括答弁方式:
議員が通告した全ての質問項目を一括して質問し、その後、執行部がそれら全ての質問に対してまとめて答弁を行う形式です。 - 分割質問・分割答弁方式:
複数の質問項目をいくつか区分して質問し、その区分ごとに答弁を受ける形式で、一括と一問一答の中間的な運用と言えます。
多くの議会では、議員一人あたりの質問時間に厳格な制限を設けています。
一般的には45分から60分とされており、議員は、この持ち時間を配分し、予定した質問を全て時間内に行うよう努める必要があります。
持ち時間経過時に議員が質問中であった場合、その質問は打ち切られ答弁を受けられないことも考えられます 。
一方で、執行部の答弁が途中であった場合は、最後まで行われることが一般的です。
このような時間的制約と質問形式の枠組みは、一般質問を単なる情報収集の場ではなく、戦略的なパフォーマンスの場へと変貌させる効果があります。
議員は、質問内容の深い理解だけでなく、正確な時間配分、効果的な表現力、立論力や準備力、即興対応力そして執行部の答弁を予測する能力が求められます。
この厳密な運用は、議会が徹底した議論と効率的な議事進行を両立させようとする努力の表れであり、議員の質問能力を高度に専門化させることに貢献しています。
特に、一問一答方式の場合、議員は執行部の答弁の論理的な脆弱性や、未回答の点を見抜く即興性が求められています。
これにより、議論はよりダイナミックになり、時に予期せぬ真実が引き出されることもあるのです。
しかし、その反面、十分な準備なしに再質問に臨むと、質問の焦点がぶれたり、時間が無駄になったりするリスクも伴います。
一方、一括質問・一括答弁方式では、議員は質問全体を一つの物語として構成し、論理的な流れの中で執行部に説明を求めることができますが、その場で追加の疑問を深掘りできないという制約もあります。
したがって、議員は自身の質問の目的、内容、そして期待する答弁の性質に応じて、周到な準備を行う必要があります。
時間管理の面では、質問の各項目に適切な時間配分を予め計画し、答弁時間を考慮した上で、重要な論点に十分な時間を割く戦略性が不可欠となります。
この形式と時間配分の戦略的運用は、一般質問を単なる形式的な手続きではなく、住民の負託に応えるための実効性ある場とするための鍵となるでしょう。
表1:一般質問の主な形式と特徴
| 形式 | 概要 | 特徴・運用 | 議員にとってのメリット | 議員にとっての留意点 |
| 一問一答方式 | 議員が各質問項目ごとに質問し、執行部がその都度答弁を交互に繰り返す。 | 活発な議論、深い掘り下げが可能。 再質問から一問一答になる場合あり。 | 答弁内容に応じた柔軟な再質問が可能、論点深掘り、執行部の本音を引き出しやすい。 | 予期せぬ答弁への対応力が必要、時間管理がよりシビア。 |
| 一括質問・一括答弁方式 | 議員が通告した質問項目全てを一括して質問し、執行部がまとめて答弁する。 | 質問と答弁の準備がしやすい。 | 質問全体を体系的に提示可能、時間配分がしやすい。 | 答弁が不明確でもその場で深掘りできない、議論が一方的になりがち。 |
| 分割質問・分割答弁方式 | 質問項目をいくつか区分して質問し、その区分ごとに答弁を受ける。 | 一括と一問一答の中間的な運用。 | 論点を整理しつつ、ある程度の柔軟性も確保。 | 質問の区切りを明確にする準備が必要。 |
効果的な一般質問のための視点と準備
効果的な一般質問を行うためには、多角的な視点からの準備と、緻密な情報収集が不可欠です。
住民ニーズの把握と一次情報収集
地方議会議員は、住民から選ばれた代表者として、住民の意見や要望を傾聴し、それを市政に反映させる重要な役割を担っています。
この役割を果たす上で、住民のニーズを正確に把握し、一次情報を収集することは、一般質問の質と影響力を高めるための出発点となります。
議員は、会報、集会、懇話会など、多様なコミュニケーションチャネルを通じて住民と直接対話し、「住民の本音」を聞き出し、理解をし、把握することが必要です。
これは、執行部が現場の「生の声を聴くことが難しい」状況とは対照的となります。
執行部の職員が現場に出向いても、首長の許可がなければ課題解決に向けた具体的な回答ができないという制約があるため、議員が収集した住民の声は、執行部に現状を理解させる上で特に有効となります。
徹底した現場調査や住民からの聞き取りは、行政を動かす強力な動機付けとなります。
より多くの住民意見を集め、分類し、まとめることで、個別のエピソードを体系化し、問題の根深さを示すことができるのです。
さらに、これらの一次情報(エピソード)に加えて、客観的な状況を示すための資料(文書、論文、統計、アンケートデータなど)を収集し、エビデンスを補強することが重要となります。
議員がこのような一次情報収集に注力することは、地方統治における不可欠な情報伝達経路としての役割といえます。
議員は、現場の未加工な現実と住民の率直な感情を行政の公式な議論の場へと持ち込むことで、単なる個人的な訴えを強力な政策推進力へと転換させていくのです。
この独自の機能は、行政が住民の多様な生活実態に真に即した政策を立案・実行する上で、極めて重要な基盤となります。
課題の明確化と政策立案
一般質問を効果的な政策形成のツールとするためには、収集した情報を基に課題を明確化し、具体的な政策を立案する能力が求められます。
まず、現状に関する問題点を問い質す際には、事業内容を精査し、事実を裏付ける資料や統計データ、困っている住民の具体的な要望、関係者の存在などを徹底的に調査する必要があります。
次に、問題解決に向けた「あるべき姿」を明確に提示することが重要です。
現状と「あるべき姿」との間に存在するギャップが、社会的に放置できないほどの深刻な問題を引き起こしていることを、丁寧に、かつ説得力をもって示す必要があるのです。
そして、「あるべき姿」を達成することがなぜ必要なのか、その根拠を提示し、地域全体にとってどのように住民福祉の増進につながるのかを明確に説明できるように準備をします。
このような「あるべき姿」への共感が得られて初めて、行政が動き出す可能性が生まれるのです。
このプロセスは、生の情報を構造化された政策提言へと昇華させる変革の過程です。
単に問題を特定するだけでなく、解決策を明確に提示し、その実現がもたらす住民への具体的な利益を論理的に示すことで、議員は受動的な観察者から積極的な政策提唱者へと役割を果たせるのです。
この体系的なアプローチは、一般質問が単なる行政への問いかけではなく、具体的な政策実現に向けた戦略的な対話となるための鍵となります。

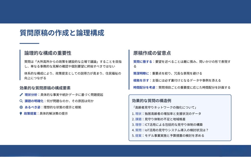
質問原稿の作成と論理的構成
効果的な一般質問を行うためには、練り上げられた質問原稿と論理的な構成が不可欠です。
質問は、「大所高所からの政策を建設的な立場で議論すべき」という大前提に基づき、単なる事務的な見解を問いただしたり、特定の地区の道路改修などを要望したりするものであってはなりません。
質問はあくまで「質問に徹すべきで、要望を述べることは厳に慎むべき」とされています。
広範な視点から政策を建設的に議論することに焦点を当てることで、議員は議会の議論の質を高め、政策形成における議会の影響力を強化することとなるのです。
これは、議会が住民の代表として、行政の課題に対し深く関与し、具体的な解決策を導き出す能力を示す上でも重要です。

一般質問実施における留意点と倫理的考慮
一般質問は公開の場で行われるため、その実施においては厳格な規律と高い倫理性が求められます。
発言の規律と秩序保持
議場の秩序を保持し、議事を整理することは議長の重要な職務です。
議員の発言は、この秩序の下で行われます。
議会においては、議長の許可を得ない「不規則発言」は法的な効力を持たず、私語とみなされます。
これには、発言中の議員に対する激励、ひやかし、妨害などの「やじ」が含まれます。
また、公述人の発言が意見聴取の範囲を超えたり、不穏当な言動があったりする場合には、議長が発言を停止する権限を持っています。
さらに、公務員が職権を濫用して人に義務のないことを行わせたり、権利の行使を妨害したりした場合には、刑法第193条の職権濫用罪に問われる可能性もあります。
これらの厳格な発言の規律と秩序維持の原則は、議会がその審議機能を十全に果たすための基盤となります。
単に議論を抑制するためではなく、議論が生産的かつ敬意をもって行われることを保証し、混乱を防ぐことで、議会という機関に対する住民の信頼を維持する役割を担っているのです。
この規律は、議会が公共の利益のために機能する、信頼できる場であることを示す上で不可欠です。
政治倫理の遵守
地方議会議員は、市民の厳粛な負託を受けた公職者として、高い政治倫理を遵守する義務があります。
多くの自治体では、政治倫理の確立を目的とした条例を制定しており、公職にある者がその地位や権限を公正かつ誠実に行使することを求めています。
政治倫理基準の主なものとして、議員は以下の点を遵守しなければなりません。
- 市民全体の代表者として品位と名誉を損なうような一切の行為を慎み、その職務に関して不正の疑惑を持たれるおそれのある行為をしないこと。
- 市民全体の奉仕者として行動し、その地位を利用していかなる金品も授受しないこと。
- 資産、所得、関連会社等の情報を公開するなど、透明性を確保すること。
国家公務員に関する倫理規定の原則は、地方公務員である議員にも類推適用されると解釈されます。
利害関係者からの金銭、物品、不動産の贈与、簡素な茶菓や弁当を除く飲食の提供、第三者への利益誘導などは、名目や金額の多寡にかかわらず禁止されています。
政治倫理条例は、議会自身による自己規律の表れであり、汚職や不正行為を未然に防ぎ、住民の信頼を維持するための重要な制度です。
議員が自ら高い倫理意識を持って職務にあたることは、地方政治の健全性と正当性を確保する上で不可欠です。
この倫理的枠組みは、一般質問を含む全ての議員活動において、公共の利益を最優先するという議員の責務を明確に示しています。
不適切な質問内容と表現の回避
一般質問は、建設的な政策議論の場であるべきであり、その内容と表現には細心の注意が払われるべきです。
- 建設的な議論への集中:
質問は、「大所高所からの政策を建設的立場で議論すべき」であり、単なる事務的な見解を問いただすものや、特定の地区の道路改修などを要望するためのものであってはなりません。
また、国や県の仕事や課題については、国会や県議会で議論されるべきであり、地方議会の一般質問の対象とはしないことが一般的です。 - 要望の厳禁:
議員は「質問に徹すべきで、要望を述べることは厳に慎むべき」とされています。 - 差別的・プライバシー侵害的質問の回避:
差別的・個人のプライバシーに関わる質問は、差別やプライバシー侵害につながるため、避けるべきです。 - 思想・信条に関する質問の回避:
支持政党、信奉する宗教、生活信条、購読新聞、愛読書、尊敬する人物など、個人の思想・信条に関わる質問も、不当な差別を避けるために避けるべきです。 - 議場での不適切発言の回避:
議長の許可を得ない「不規則発言」や、他人の発言中に発せられる「やじ」などは、法的な効力を持たず、議場の秩序を乱す行為として厳に慎むべきです。
議長は、不穏当な言動があった場合には発言を停止する権限を持っています。
これらの留意点は、議会における議論の質を高め、議員の信頼性を維持するために不可欠です。
質問内容を実質的な政策課題に集中させ、個人的な攻撃や差別的な問いかけ、狭隘な利益誘導を排除することで、議会はより専門的で信頼性のある機関として機能するのです。
これは、議員が住民の負託に応え、地方自治の健全な発展に貢献するための重要な要素となります。

議会事務局と外部機関によるサポート
地方議会議員が効果的な一般質問を行うためには、議会事務局や外部機関からの多岐にわたるサポートも活用することが大切です。
議会事務局の役割
議会事務局は、議員の議会活動をサポートするために設置された専門組織です。
その役割は多岐にわたり、議員が一般質問を円滑かつ効果的に実施するための行政的なバックボーンとして機能します。
主なサポート機能は以下の通りです。
- 会議の準備と記録作成:
本会議や委員会の準備、会議録の作成など、議事運営の基盤となる事務を担う。 - 調査研究と資料作成:
議員の議会活動に必要な調査を行い、質問内容に関する資料を作成する。
これには、執行部の答弁準備を支援するシステム導入の事例も含まれる。 - 手続きに関する助言:
議会運営に関する会議規則や地方自治法の規定について、議員に助言や情報提供を行う。
議会事務局のこのような包括的なサポートは、議員が個々の質問を、情報に基づき、手続き的に適切で、かつ政策的に影響力のある行動へと転換させる上で不可欠です。
事務局の専門的な支援は、議員が政策立案や行政監視といった本来の職務に集中できる環境を整え、議会全体の統治能力の向上に直接的に貢献するものです。
地方議会議員向け研修プログラム
一般質問の質を高めるためには、議員自身の継続的な学習とスキルアップが不可欠であり、そのための研修プログラムが各地で提供されています。
これらの研修プログラムは多岐にわたる内容を含んでいます。
例えば、
- 政策実現のための質問術:
元首長による「政策実現のための議会質問」といった講座では、政策を具体的に動かすための質問のあり方について実践的な知見が共有。 - コミュニケーションスキル:
「伝え方」に関する講座では、質問の言語化、内容構成、話し方など、効果的なコミュニケーション技術が教授される。 - 財政・行政知識の深化:
地方交付税や臨時財政対策債といった専門的な財政事項に関する深掘りされた講義は、日頃の執行部とのやり取りでは得にくい情報や、総務省のどのウェブサイトから必要な情報を入手できるかといった実用的な知識を提供する。 - 反問権への対応:
執行部からの逆質問(反問権)に対して、議員が見解を述べる場面に対応するためのトレーニングも行われる。
これらの研修プログラムは、地方政治の専門職化の進展を示すものです。
議員が政策知識、コミュニケーション能力、そして戦略的思考力を向上させることで、一般質問はより洗練され、その影響力は増大します。
このような継続的な専門能力開発は、地方自治体におけるより質の高い統治を実現するための重要な投資と言えます。

一般質問の成果と将来展望
政策形成への影響と具体的事例
一般質問は、政策形成に直接的な影響を与える強力な手段です。
議員の質問が、住民福祉の課題解決に向けた政策提案、隠れた行政課題の可視化、そして市民への明確な情報提供につながることは、その最も重要な成果です。
具体的な事例として、以下のような影響が挙げられます。
- 子育て・ワークライフバランス支援:
議員の質問によって、地域住民のワークライフバランスの状況や支援制度の現状を把握したり、ニーズを分析するきっかけとなることもあります。
これにより、育児休業取得率などの定量的な目標設定が義務付けられるなど、具体的な改善計画の策定につながる可能性もあります 。 - 高齢者支援サービスの推進:
高齢化社会における身元保証や生活支援といった新たなニーズに対し、議員の質問が「高齢者等終身サポート事業」のような制度の隙間を埋めるサービスに光を当てることがあります。
これにより、厚生労働省がガイドラインを策定するなど、政策的な位置づけや支援の検討が進むきっかけとなることもあります。 - 予算監視と財政健全化:
一般質問は、自治体の予算執行状況を監視する重要な機能も果たします。
議員は、地方交付税や臨時財政対策債といった特定の財源の使途について深く問い質すことで、財政の健全性確保に貢献する役割を担います。
これらの事例は、一般質問が単なる形式的な手続きではなく、具体的な政策変更や行政の対応を引き出す実効的な力を持つことを示しています。
議員の質問が、地域の変化するニーズに行政がより迅速かつ適切に対応するための触媒となり、住民生活の質の向上に直接貢献するものとなります。
議会活動の透明性と住民参加の促進
一般質問は、地方議会活動の透明性を高め、住民参加を促進する上で中心的な役割を担います。
議会の会議は原則として公開されており、多くの議会では一般質問の様子がインターネットで録画配信され、市民がいつでも視聴できるようになっています。
これにより、議会でどのような議論が行われているかが市民に明確に伝わります。
さらに、議会は市民が政策形成に参加する機会を拡大し、多様な意見を反映させるため、議会報告会や意見交換会を年1回以上開催する努力義務を負っています。
これらの活動を通じて、議員は住民の声を直接聞き、それを一般質問に活かすとともに、議会での議論の成果を住民に還元をします。

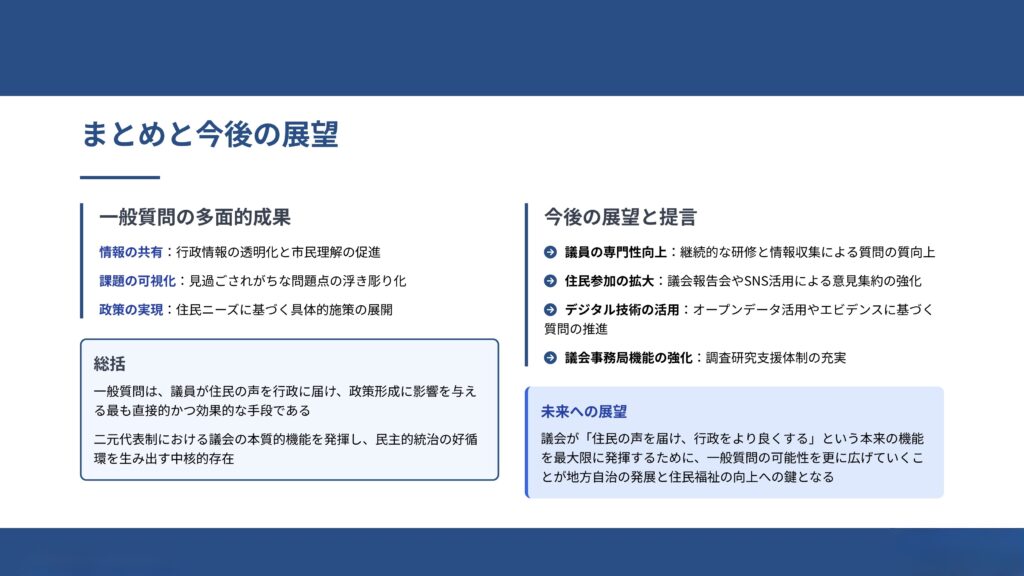
結論と提言
地方議会議員による一般質問は、住民福祉の増進を基本とする地方自治の目的を達成するための多角的かつ不可欠な手段です。
政策提案、行政監視、自己主張、そして住民の声を市政に反映させるというその役割は、地方行政の透明性、説明責任、そして応答性を高める上で中心的な機能を果たしています。
一般質問は、地方議会議員が住民の代表として、行政を動かし、地域社会に具体的な変化をもたらすための最も直接的な舞台です。
これらの提言を実践することで、議員は一般質問の潜在能力を最大限に引き出し、地方自治の発展と住民福祉の持続的な向上に貢献することができるのです。

